神器,轻松可视化 Python 程序调用流程

网站建设4年前发布
44 0 0

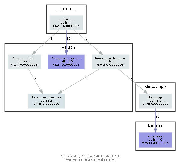
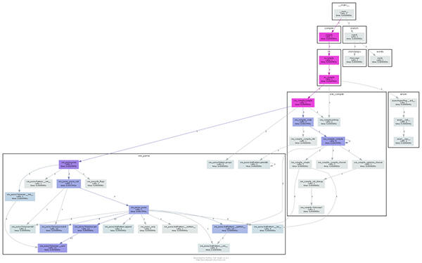
20230306121434748a9537070d19616f9888b577631875add9b9965,我们先来看下效果图:,2023030612143519302d731754fe11e2226662e03dd794cd4f7d820,怎么样,很是惊艳吧~,下面我们就来一起完成这个可视化过程。,生成图片的过程,是依赖工具 graphviz 的,我们先进行下载安装。,下载地址,接下来我们还需要安装两个 Python 依赖库。,下面我们先写一个基础的代码;,代码比较简单,定义了两个简单类,主要 pycallgraph 的核心代码在 main 函数中,在 with 代码块下,把我们定义的代码执行一遍即可,运行上面的代码,会在当前目录下生成 basic.png 图片文件,20230306140426d4b78b244a0a198d16375511a24a0c9b6d7182891,从生成的图片可以非常清晰的看出整个代码的运行过程,从 main 代码块到各个类的初始化,可以说一目了然。,我们再来一个复杂一点的例子:,代码同样不负责,不过在编译器内部是调用了 re 正则的,我们来看看最终生成的图片:,202303061412028807c1f769b5f1e1933981f07bc8c0bc09aef3232,可以看到整个代码过程复杂了很多,因为内部调用了很多正则内部函数等,但是整体还是非常清晰的,可以说这个神级第三方库,绝对是众多 Python 爱好者,尤其是刚刚入门 Python 领域的朋友的福音,当我们遇到某些不熟悉的较为复杂的代码块时,不妨使用该库来尝试一下可视化,看看能不能从中爆发灵感呢~

© 版权声明

相关文章